一般工业固废台账如何建立?含示例

2026-02-02  来自: 张家口大晓环保科技有限公司 浏览次数:86

固废十条提出要完善工业固体废物管理台账制度,强化全链条跟踪管控固废台账制度也是固废法规定企业必 须落实的一项义务,未建立固体废物管理台账并如实记录的面临着5-20万的罚款。

产废单位如何设置台账,在建立台账前需要做哪些工作?

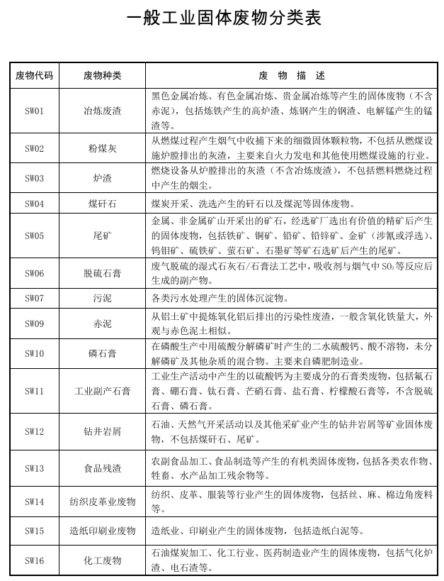
一是分析一般工业固体废物的产生情况。从原辅材料与产品、生产工艺等方面分析固体废物的产生情况,确定固体废物的种类,了解并熟悉所产生固体废物的基本特性。知道一般工业固废是咋分类的,这个分类表里没有的可以查看固体废物分类与代码目录。

工业固废


二是明确负责人及相关设施、场地。明确固体废物产生部门、贮存部门、自行利用部门和自行处置部门负责人,为固体废物产生设施、贮存设施、自行利用设施和自行处置设施编码。

三是确定接受委托的利用处置单位。委托他人利用、处置的,应当按照《中华人民共和国固体废物污染环境防治法》第三十七条要求,选择有资格、有能力的利用处置单位。

这个记录表一共分7张表,前3张是必填的,后4张是选填的,根据地 方及企业管理需要填写。

工业固废
工业固废
工业固废

一般固废管理台账记录表


关键词: 工业固废           

张家口大晓环保科技有限公司,专营 服务项目 环保设备 案例展示 等业务,有意向的客户请咨询我们,联系电话:18032936300

CopyRight © 版权所有: 张家口大晓环保科技有限公司 网站地图 XML 备案号:冀ICP备2024052204号-1

本站关键字: 张家口环评 张家口验收 张家口排污 张家口水土保持 张家口防洪评价


扫描二维码咨询我们