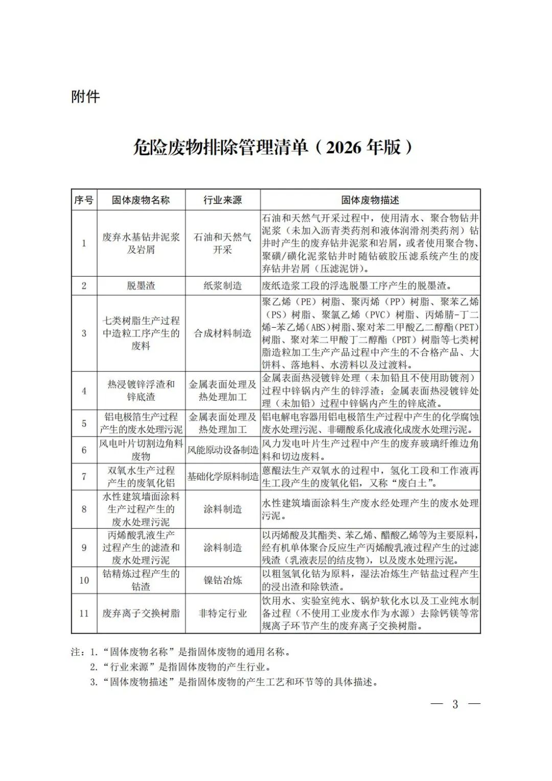
危险废物排除管理清单(2026年版)

2026-01-23  来自: 张家口大晓环保科技有限公司 浏览次数:147

关于发布《危险废物排除管理清单(2025年版)》的公告

公告 2026年 第2号

为贯彻落实《中华人民共和国固体废物污染环境防治法》,按照《强化危险废物监管和利用处置能力改革实施方案》(国办函〔2021〕47号)有关要求,完善危险废物鉴别制度,推进分级分类管理,我部修订了《危险废物排除管理清单(2026年版)》(见附件),现予公布。

符合本清单要求的固体废物不属于危险废物。本清单根据实际情况实行动态调整。

本清单自发布之日起施行。《危险废物排除管理清单(2021年版)》(生态环境部公告2021年第66号)同时废止。

  附件:危险废物排除管理清单(2026年版)

  生态环境部

  2026年1月7日

  生态环境部办公厅2026年1月9日印发

危险废物



危险废物


关键词: 危险废物           

张家口大晓环保科技有限公司,专营 服务项目 环保设备 案例展示 等业务,有意向的客户请咨询我们,联系电话:18032936300

CopyRight © 版权所有: 张家口大晓环保科技有限公司 网站地图 XML 备案号:冀ICP备2024052204号-1

本站关键字: 张家口环评 张家口验收 张家口排污 张家口水土保持 张家口防洪评价


扫描二维码咨询我们