将告别“骨头鱼”标志!排放口标志标准30年来首 次修订

2026-01-07  来自: 张家口大晓环保科技有限公司 浏览次数:137

为贯彻《中华人民共和国环境保护法》《中华人民共和国水污染防治法》《中华人民共和国海洋环境保护法》《中华人民共和国大气污染防治法》《中华人民共和国噪声污染防治法》《中华人民共和国固体废物污染环境防治法》和《排污许可管理条例》,规范污水排放口、废气排放口、噪声排放源、固体废物贮存(处置)设施等生态环境标志的设置,我部组织编制了《生态环境标志 排放口(源)(征求意见稿)》《生态环境标志 固体废物贮存(处置)设施(征求意见稿)》,现公开征求意见。标准征求意见稿及编制说明可登录我部网站(http://www.mee.gov.cn/)“意见征集”栏目检索查阅。

各机关团体、企事业单位和个人均可提出意见建议。请于2026年1月26日前将意见书面反馈我部,意见的电子版请同时发送至我部联系人邮箱。

  联系人:法规与标准司 陈婧

  电话:(010)65645285

  邮箱:biaozhun@mee.gov.cn

  地址:北京市东城区东长安街12号

  邮编:100006

  联系人:中国环境科学研究院 雷晶、李琴

  电话:(010)84915199、84913998

  邮箱:leijing@craes.org.cn

  地址:北京市朝阳区北苑大酒店909室

  邮编:100012

  附件:

  1.征求意见单位名单

  2.生态环境标志 排放口(源)(征求意见稿)

  3.《生态环境标志 排放口(源)(征求意见稿)》编制说明

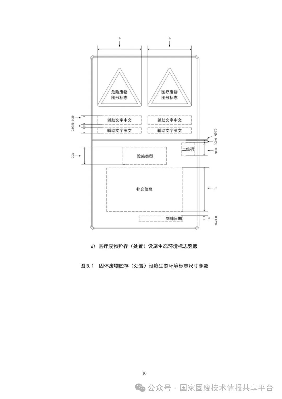
  4.生态环境标志 固体废物贮存(处置)设施(征求意见稿)

  5.《生态环境标志 固体废物贮存(处置)设施(征求意见稿)》编制说明

  生态环境部办公厅

  2025年11月7日

  (此件社会公开)

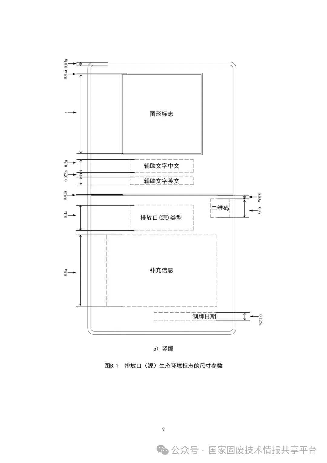
排放口标志标准
排放口标志标准
排放口标志标准
排放口标志标准
排放口标志标准
排放口标志标准
排放口标志标准
排放口标志标准
排放口标志标准
排放口标志标准
排放口标志标准
排放口标志标准
排放口标志标准
排放口标志标准
排放口标志标准
排放口标志标准
排放口标志标准
排放口标志标准
排放口标志标准
排放口标志标准
排放口标志标准
排放口标志标准
排放口标志标准
排放口标志标准
排放口标志标准
排放口标志标准
排放口标志标准
排放口标志标准
排放口标志标准
排放口标志标准
排放口标志标准
排放口标志标准
排放口标志标准
排放口标志标准
排放口标志标准
排放口标志标准
排放口标志标准
排放口标志标准
排放口标志标准

来源:中国环境,仅供分享交流,图文版权归原作者,侵删。

关键词: 排放口标志标准           

张家口大晓环保科技有限公司,专营 服务项目 环保设备 案例展示 等业务,有意向的客户请咨询我们,联系电话:18032936300

CopyRight © 版权所有: 张家口大晓环保科技有限公司 网站地图 XML 备案号:冀ICP备2024052204号-1

本站关键字: 张家口环评 张家口验收 张家口排污 张家口水土保持 张家口防洪评价


扫描二维码咨询我们